【招标公告】欢创集团总部大厦前期基坑支护和桩基础工程
时间:2024-12-27
浏览: 5375
招标公告
我司现对欢创集团总部大厦项目的基坑支护和桩基础工程进行招标。诚邀具备相关资质、有优秀交付能力且信誉良好的公司参与投标。有兴趣投标的单位,需下载《招标报名申请表》填写连同其他相关资料,以邮件形式发至我司指定邮箱,以供资格审核,具体须知如下:
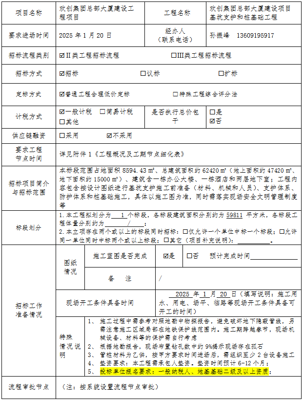
一、招标项目基本情况 :

二、工程概况及工期节点细化表
1、工程概况
(一)工程名称:欢创集团总部大厦建设项目基坑支护和桩基础工程
(二)工程地点:广州市番禺区新造镇
(三)总建筑面积: 约 62420平方米
(四)工程内容:按设计图纸进行基坑支护施工前准备(材料、机械和人员)、支护体系、防护体系和桩基础施工,具体以施工图为准,同时需落实现场安全文明管理制度等
2、工期节点细化表如下:

(一)项目管理部对工期有特殊要求的,须在备注栏中单独列出;或按实际调整表单格式。
(二)是否已含法定节假日:是
(三)是否已含冬休期:是
三、招标报名时间 : 公告之日起至2025年1月2日上午12时整截止(北京时间)
四、资格预审公告时间:2025年1月3日下午16时(北京时间)
五、投标资质预审资料投送方式 :发送至邮箱 heluxuan@gzhclw.com
六、投标申请人投标报名时需提供的材料 :
1、《投标报名申请表》(盖公章);
2、企业营业执照(盖公章)及资质证书;
3、业绩证明材料:自2022年1月1日(近三年)至今完成过5项的类似工程业绩(其中广州市内的不少于3项)。需提供以下资料(三选二):中标通 知书或免招标的相关证明、土石方合同(关键盖章页)、竣工验收报告或竣工验收证明。
七、投标申请人资格审核 :
投标申请人要对所提供资料的真实性、准确性负责,若有虚假或偏差,一经查实,将取消其投标资格。
八、投标申请人资格确定 :在资格预审合格的投标申请人过多时 ,经由招标人从中选择不少于 3 家的资格预审合格投标申请人参与最后竞标。
九、附件内容:
附件1:招标现场情况说明表-基坑支护和桩基础工程
附件2:招标报名申请表-基坑支护和桩基础工程
广州欢创人力资源集团有限公司
2024年12月27日
提示

确定